365体育竞彩足球_365日博登录_365bet娱乐注册发展和改革委员会关于《 365体育竞彩足球_365日博登录_365bet娱乐注册工程招投标领域突出问题系统治理投诉举报和线索》公开征求社会公众意见及采纳情况
一、征求意见概况
为扎实深入推动工程招投标领域突出问题系统治理,促进招投标市场秩序明显改善,更好服务经济社会发展,根据中央纪委和省纪委监委部署要求,于2021年1月至2021年12向社会公众征求修改意见,现公开征求意见时间已截止。
二、意见征集结果
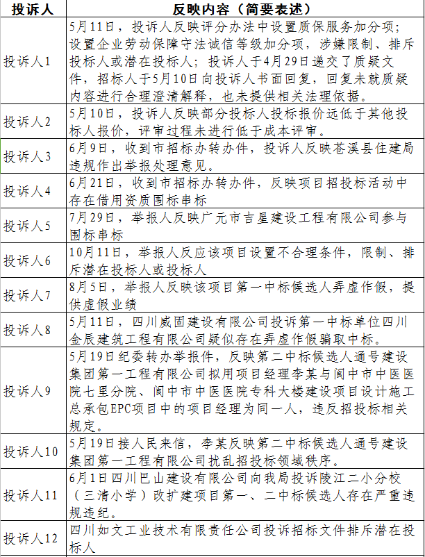
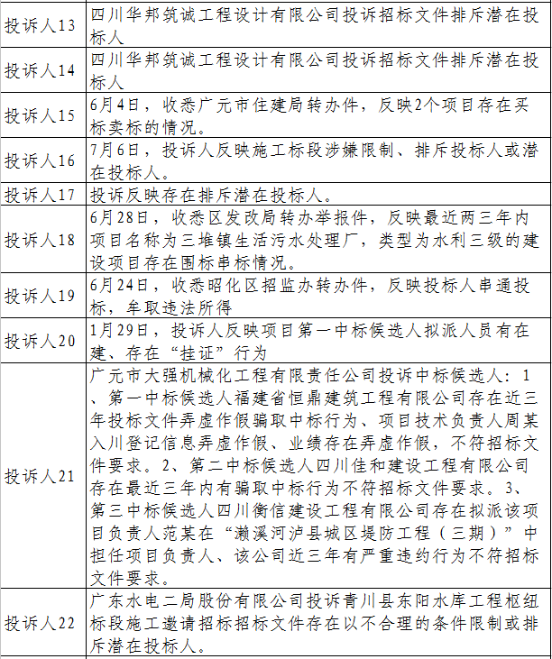
公开征求社会公众意见期间,共收到工程招投标领域突出问题系统治理投诉举报28条,其中交通行业2条,住建行业20条,水利行业3条,农业农村行业3条。具体情况如下表:



365体育竞彩足球_365日博登录_365bet娱乐注册发展和改革委员会
2021年12月23日